《光与夜之恋》外婆小铺Sp限时活动副本攻略全解析,新手玩家通关指南大放送
作者:飞天手游网 发布时间:2026-03-17 04:24:59 阅读量:0

欢迎喜讯,《光与夜之恋》外婆小铺Sp特别活动隆重登场。众多新手玩家对活动玩法充满好奇,本期编辑将揭秘外婆小铺Sp活动副本的精彩内容,错过可惜哦!

《光与夜之恋》外婆小铺Sp活动副本攻略

《光与夜之恋》外婆小铺Sp活动副本攻略全解析

探索外婆小铺Sp副本春日篇及限时挑战,这份攻略助你轻松通关:

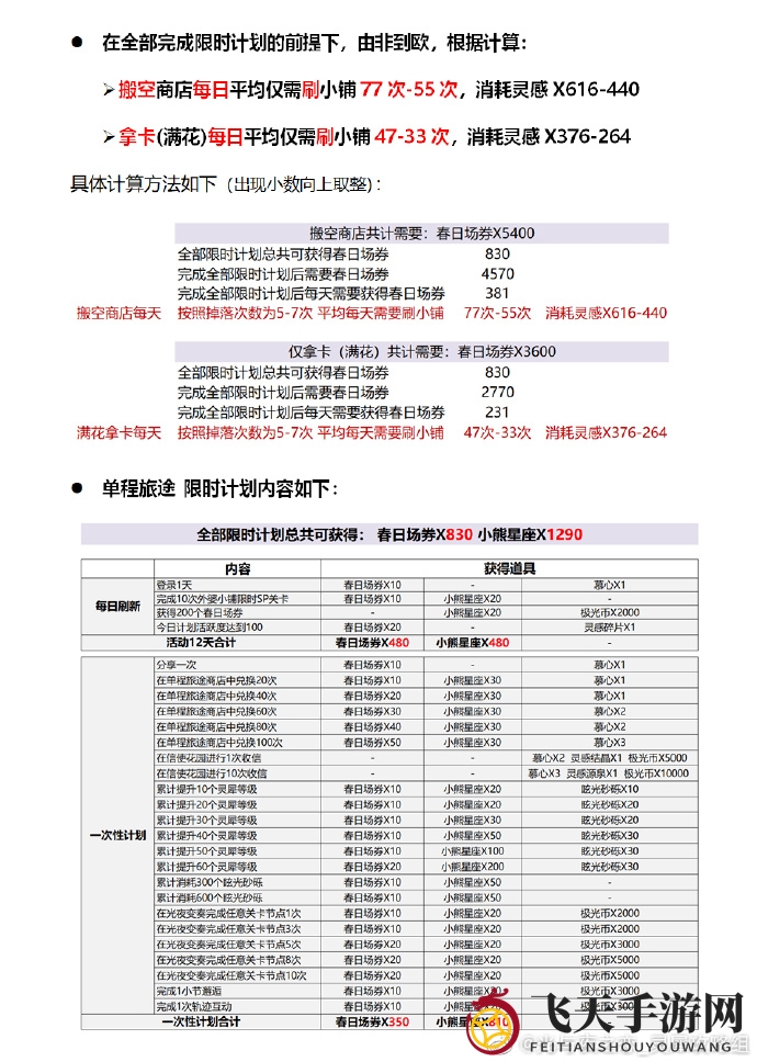
四星角色追光逐尘与末班列车即将入驻常驻卡池,资源有限者可优先抽取卡牌而非花朵。

参与限时挑战是明智之举,小熊角色魅力无限。

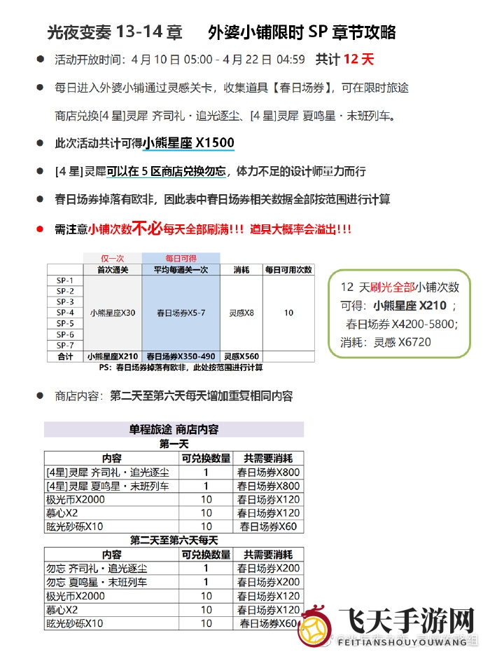
一目了然,表格中的关键信息不容错过[米奇比心]。

每个关卡外婆小铺的挑战次数为10次,活动期间每日刷新,不建议购买北极星次数!

《光与夜之恋》外婆小铺Sp活动副本攻略

《光与夜之恋》外婆小铺Sp活动副本攻略

揭秘《光与夜之恋》外婆小铺Sp活动副本攻略,更多精彩内容,敬请关注手游网!

相关文章